Growth Marketing

Work done as Manager of Marketing at Catchafire

Image of 3 phones with different emails

Objective

Catchafire's end users are nonprofits who are given sponsored access to the platform, and volunteers who want to help nonprofits. Some of my responsibilities included growing the registration rate of nonprofits by 20%, the amount of nonprofits actively using the website by 10%, and converting 30% of newly registered volunteers to submitting a volunteer application.

Solution

I collaborated with the Senior Director of Growth and Engagement and the Program Development team to drive end-user growth. I developed an automation structure to drive end-user growth through multiple key touchpoints and triggered emails. I wrote and designed emails based on the user journey, with emphasis on converting users within the first 90 days of signing up on the platform.

Strategy and Software

  • Email marketing in ActiveCampaign, including email design, writing, and strategy
  • New user onboarding for nonprofits and volunteers, including touchpoint automation development, monthly topical campaigns, and webinar promotion
  • Daily traffic monitoring and user data in FullStory
  • Database integration using Segment

Key results

90%

Registration Rate

For nonprofits at Catchafire

30%

Active User Rate

For nonprofits and volunteers at Catchafire

36%

Combined Open/Click Rate

For email marketing in ActiveCampaign

Content Development

Because nonprofits are provided free access to the platform by a foundation sponsor, I developed an onboarding series that leveraged emails sent on behalf of their foundation sponsor (with permission) to build trust, paired with automated emails sent from Nonprofit Advisors at Catchafire, integrated with Google Sheets to streamline the list upload process when new partnerships launched.

Collage of images showcasing growth marketing work

I wrote and designed hundreds of emails for nonprofits and volunteers and created landing pages as a resource for nonprofits to communicate the value of their free membership.

Image of chart showing nonprofit user growth

From 2019 to 2023, my strategy helped grow active organizations on Catchafire from under 2,000 to almost 14,000.

Image of two emails for nonprofits

I created a short email series targeting lapsed and unengaged users, promoting the lowest barrier-to-entry project, Translation. Our hypothesis was short projects such as Translation would give users a taste of the value Catchafire offers, and they would be more inclined to use the platform for other projects.

Chart showing most popular projects, with translation at the top

The Translation email series proved incredibly effective, boasting a 50% open and 15% click rate, and propelling translation to become the most popular project on Catchafire, while also leading to more returning users.

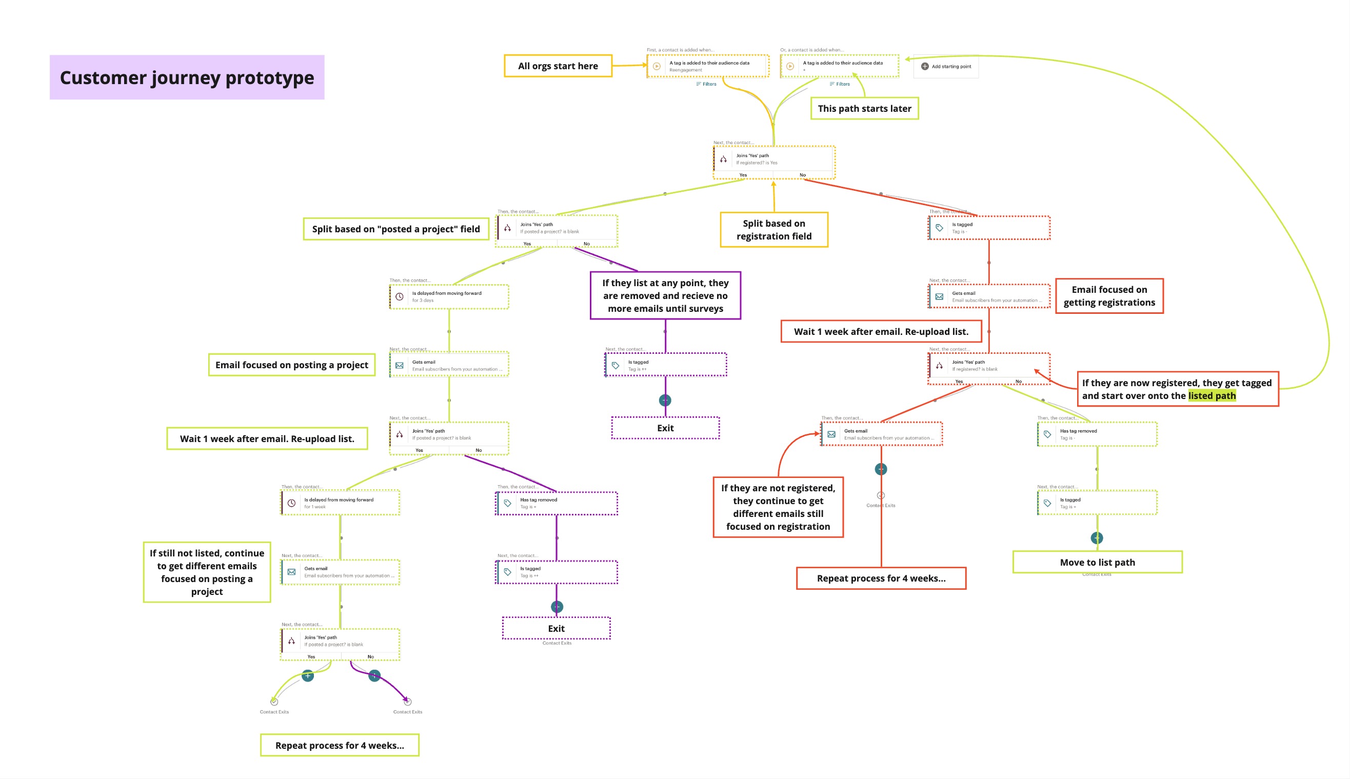
Image of workflow created for nonprofits

When we switched from MailChimp to ActiveCampaign, I prototyped a workflow automation in Miro. The workflow automatically sends emails based on user data and the user journey to onboard new nonprofit users when they're provided access to Catchafire.

Image of workflow created for nonprofits

The onboarding workflow in ActiveCampaign that I developed, along with the emails I wrote and designed, increased nonprofit registration rate from ~70% to ~90%, and nonprofit project listings from ~20% to ~30%.

I had the opportunity to work alongside Dylan for four years at Catchafire, where he excelled as our email marketing guru. His expertise in creating, monitoring, and implementing email automation systems was nothing short of remarkable. Dylan has a unique ability to blend creativity with precision, ensuring every campaign not only resonated with our audience but was also flawlessly executed.

Tyler Manley

Senior Director of Growth and Engagement, Catchafire

Additional Work

Image showing automation

Email sent to nonprofits

Image of workflow in Intercom

Product marketing promoting new feature

Automation in ActiveCampaign

Snippet of onboarding email for nonprofits

Image showing automation

Automation created to subscriber new users

Image of workflow in Intercom

Intercom series to engage lapsed users

Automation in ActiveCampaign

Automation to A/B test email content

Image of email for volunteers

Email to volunteers

Image of email for nonprofits

Onboarding email to nonprofits

Image of email for nonprofits

Webinar email to nonprofits